Sumário
5. Gerenciamento do Consignado
6.2. Devolução - Gerenciamento do Consignado
6.6.1. Cancelamento da Devolução
7.2. Faturamento - Gerenciamento do Consignado
7.6.1. Cancelamento do Consumo/Fatura
8. Acompanhamento do Consignado
Este manual visa fornecer orientações específicas sobre o módulo consignado. Este recurso do sistema é exclusivo para consignado permanente, e não deve ser utilizado para processos de cirurgias eletivas.
O manual abordará as configurações necessárias para o uso eficaz do módulo, bem como orientações para o controle adequado do consignado. O objetivo é simplificar e agilizar o processo de envio, devolução e faturamento de materiais consignados.

Será necessário realizar o cadastro do Tipo Consignado para a utilização do módulo.
Caminho: Consignado / Cadastro / Tipo de Consignado

Clica em Inserir e preencha os dados
· Operações para criação das Notas
o As operações poderão ser criadas em Cadastro / Fiscal / Natureza de Operação Próprio.
Durante o cadastro das operações deverá ser marcado em que processo do consignado poderá usar a operação.
Exemplo: Ao cadastrar a operação para emissão de nota de Envio você deverá acessar a aba Comercial e marcar “ENVIO”, na opção “Esta operação pode ser usada em consignado para”.
Outra questão que deve ser verificada é se a operação vai movimentar estoque.
Para operações de ENVIO a opção “Mov. Estoque” não deverá ser marcada. Essa movimentação será feita através de um botão na tela de Envio.
Demais Operações Como Devolução/Devolução Simbólica e de Faturamento deverá marcar a opção para Movimentar Estoque.
Defina as demais opções na configuração do Tipo Consignado

· Utilizar somente para
o Defina em onde será usar o tipo consignado que está cadastrando
· Na nota de Devolução
o Defina se vai ser referenciado a chave da nota de envio
· Na Nota de Consumo
o Defina se vai ser referenciado a chave da nota de envio
· Na Nota de Faturamento
o Defina se vai ser referenciado a chave da nota de envio e/ou Nota de Dev. Simbólica e se deseja validar os dados da cirurgia.
· Controle de Frete
o Permitir ou não gerar a nota “SEM FRETE”
O módulo Consignado é independente dos demais módulos do sistema, sendo assim, será necessário realizar todo processo de Envio por esse módulo, caso você já tenha algum material em estoque de terceiro e passe a gerenciar os materiais por esse módulo, você deverá retornar o mesmo e realizar o processo de envio. O sistema usará o mesmo estoque utilizado pelo módulo VALE
Caso seja o primeiro envio o sistema criará automaticamente os estoques e você poderá visualizar os estoques no cadastro do agente.

4.1. Status do Envio
Antes de iniciar o processo de Envio, vamos entender como será apresentado os Status do Envio. Os status serão fixos, ou seja, não será necessário cadastra-lo.
Será dividido da seguinte forma
Envio - Inicial: Status será apresentado ao Salvar o registro de envio, antes de realizar a movimentação do estoque
Envio - Mov. Estoque: Status após movimentar o estoque.
Envio - Nota Gerada: Status após emitir a nota de Envio
Envio – Cancelado: Status após Cancelar o Envio (Aba Outros)
4.2. Como realizar o Envio?
Caminho: Consignado / Consignado Envio

· Clique em Inserir
· Preencha os dados na aba Principal
o Hospital, Tab. Preço, Tipo de Material e Tipo Consignado. Estoque saída já virá preenchido conforme estoque padrão de venda.
· Observação Nota (Será impressa nos dados adicionais da nota)
· Observação Interna (Será apresentada a informação apenas nessa tela)
4.3. Itens (ABA)
Na aba itens você irá informar os materiais que deseja enviar em consignação. Você poderá informar de duas formar, inserindo itens manualmente ou através da leitura do código de barra/QR Code.
Inserindo manualmente
![]() | · Clique na coluna “Item”, informe o código do item ou vá nos 3 pontos (...) para localizar o item. |
· Após informar o item clique em Selecionar Lotes (Caso o item tem controle de lote). | ![]() |
· Informe a quantidade do lote e clique em OK. | ![]() |
Caso queira informar mais itens, selecione o último item da lista e clique na Seta do
teclado para Baixo.
Inserindo através da Leitura
· Clique no botão “Leitura”

· Faça a leitura dos itens e clique em Fecha.
· Informe o “Valor Unit.” dos itens (Caso não possua uma tabela de preço com os valores)
4.4. Transporte (ABA)
Defina o tipo de transporte para o envio do material. No exemplo abaixo será sinalizado como “Sem Frente”.

4.5. Outros (ABA)
Na aba outros você poderá cancelar o registro de envio e visualizar o estoque do cliente.
Todos os registros criados no sistema não poderão ser excluídos, sendo assim caso não seja mais necessário o registro de Envio você poderá cancelar o mesmo.
OBS.: Cancelamento será permitido somente se não foi realizado a emissão da nota e movimentação do estoque. Será necessário cancelar/Excluir a nota e desfazer a Mov. Estoque.
O registro de Envio não deve estar em modo de edição para realizar o cancelamento.

Após informar os dados necessários para envio do material, “Salve” o Registro.
Pronto! Já poderá movimentar o estoque e emitir a NF-e.

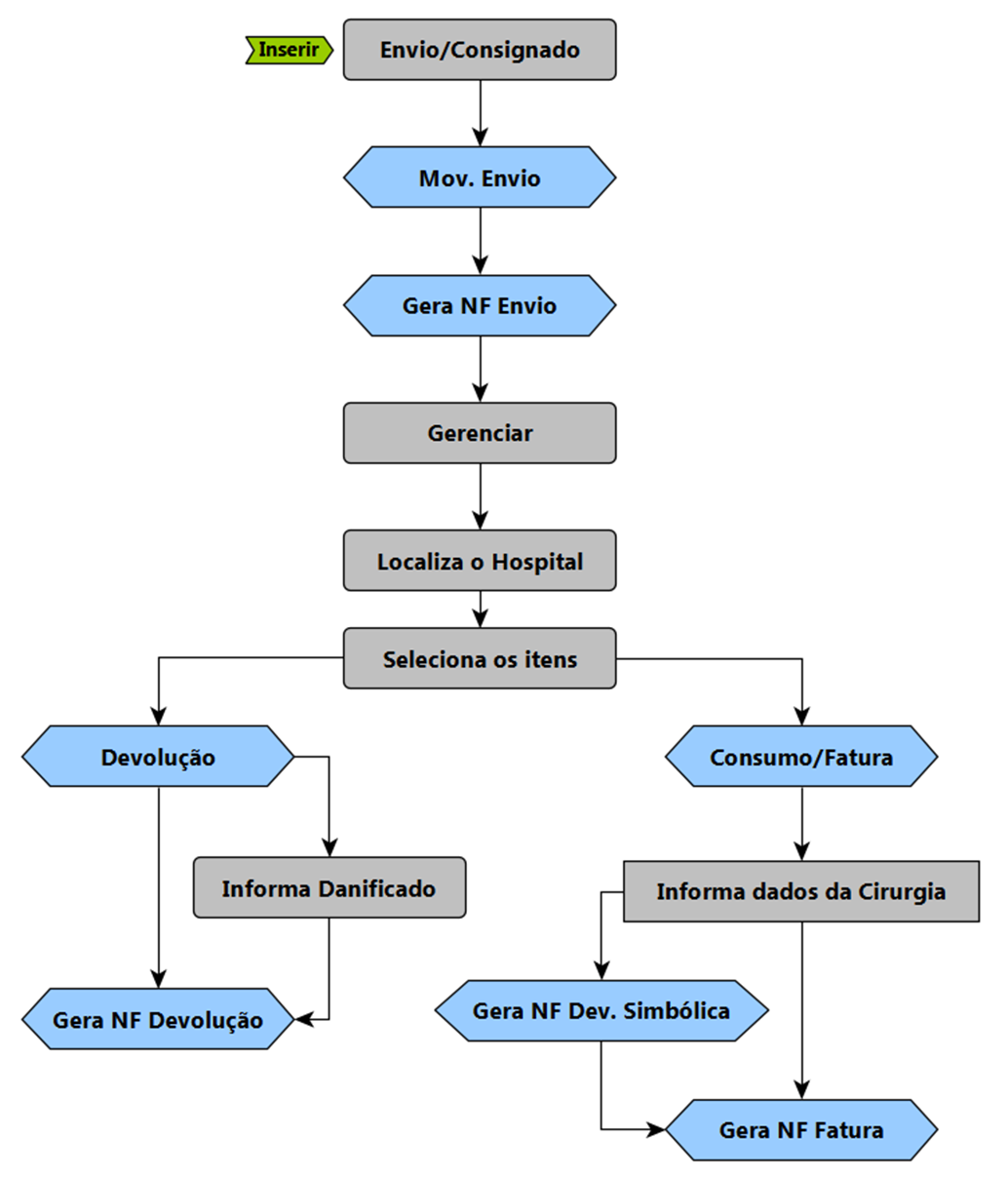
Após envio todos os materiais estarão disponíveis na tela de Gerenciamento do Consignado, a partir dessa tela você poderá realizar o processo de Devolução e Consumo/Faturamento.
A tela de gerenciamento foi criada para facilitar o controle do consignado. Conforme mencionado anteriormente, todos os materiais enviados estão disponíveis nessa tela.
Caminho: Consignado / Gerenciamento do Consignado
5.1. Layout da tela
A tela está dividida em três partes.

Ao abrir o menu será apresentado uma tela para filtrar o Agende.
Será apresentado somente agentes que possua consignação.
· Pesquise o agente conforme desejar...
· Selecione o Tipo consignado (Caso possua apenas um Tipo Consignado não será necessário selecionar).

5.3. Adicionar Itens
Após realizar o processo você poderá realizar a Devolução (Clique Aqui) ou Consumo/Faturamento (Clique Aqui).
A devolução poderá ser realizar pela tela de Gerenciamento do Consignado (Recomendado) ou inserindo o registro de “Devolução” diretamente pelo Menu Consignado / Consignado Devolução.
6.1. Status da Devolução
Antes de iniciar o processo de devolução, vamos entender como será apresentado os Status da Devolução. Os status serão fixos, ou seja, não será necessário cadastra-lo.
Será dividido da seguinte forma
Devolução - Mov. Estoque: Status após movimentação do estoque.
Devolução - Nota Gerada: Status após emitir a nota de Devolução.
Devolução – Cancelado: Status após Cancelar a Devolução (Aba Outros)
6.2. Devolução - Gerenciamento do Consignado
Acesse o menu e siga a orientação do tópico 6.1 - Gerenciamento do Consignado.
Após adicionar os itens clique em Devolução.

![]()
Você será direcionado para o menu Consignado / Consignado Devolução.

Será carregada a tela com o Status Devolução – Mov.Estoque, ou seja, o material já retornou para o estoque da empresa.
Você poderá realizar alguns ajustes, porém não é permitido incluir ou remover os itens pois o estoque já terá sido movimentado.
Você poderá editar o registro de devolução apenas para Incluir/Ajustar a Observação, informar o transporte ou informar material como “Danificado”.
Atenção: Só realize o processo de devolução caso o material já esteja em posse da empresa, ou seja, no estoque interno.
6.3. Devolução Manual
Caminho: Consignado / Consignado Devolução
· Clique em Inserir.
· Preencha o campo hospital e tipo consignado (Antes de ir para a aba Itens)
· Vá na aba “Itens”.
Você irá informar os itens que deseja devolver, poderá Informar através do Botão “Leitura” ou usando o botão “Selecionar Itens” (Será listado apenas os itens que constam no estoque do cliente).
· Preencha os dados de Transporte.
· Salve o registro de devolução (Ao salvar irá movimentar o estoque).
· Emita a NF-e.
6.4. Itens (ABA)
Na aba itens você irá visualizar os materiais que deseja devolver.
Esses materiais poderão ser informados de duas formar, adicionando na tela de “Gerenciamento do Consignado” ou inserindo o registro de devolução manualmente.
Caso você poderá informar de duas formar, inserindo itens manualmente ou através da leitura do código de barra/QR Code.
Inserindo manualmente
![]() | · Clique na coluna “Item”, informe o código do item ou vá nos 3 pontos (...) para localizar o item. |
· Após informar o item clique em Selecionar Lotes (Caso o item tem controle de lote). | ![]() |
· Informe a quantidade do lote e clique em OK. | ![]() |
Caso queira informar mais itens, selecione o último item da lista e clique na Seta do
teclado para Baixo. 
Inserindo através da Leitura
· Clique no botão “Leitura”

· Faça a leitura dos itens e clique em Fecha.

6.5. Transporte
Defina o tipo de transporte.
No exemplo abaixo será sinalizado como “Sem Frente”.

6.6. Outros (ABA)
Na aba outros você poderá cancelar o registro de devolução e visualizar o estoque do cliente.
6.6.1. Cancelamento da Devolução
Todos os registros criados no sistema não poderão ser excluídos, sendo assim, caso tenha realizado algum processo incorreto como, informar lote ou itens errados, você deverá cancelar o registro de devolução para desfazer a movimentação do estoque, após isso realize o processo corretamente.
OBS.: Cancelamento será permitido somente se não houver nota gerada, cancele/Exclua a nota.
O registro de devolução não deve estar em modo de edição para realizar o cancelamento

Através da tela de Consumo/Fatura será possível emitir a nota de devolução simbólica além da própria nota de Faturamento. Esse processo poderá também ser realizado pela tela de Gerenciamento do Consignado (Recomendado) ou inserindo o registro de “Consumo/Fatura” diretamente pelo Menu Consignado / Consignado Consumo/Fatura.
7.1. Status do Consumo/Fatura
Antes de iniciar o processo de Consumo/Faturamento, vamos entender como será apresentado os Status. Eles serão fixos, ou seja, não será necessário cadastra-lo.
Será dividido da seguinte forma
Consumo - Mov. Estoque: Status após movimentação do estoque.
Consumo - Nota Gerada: Status após emitir a nota de Devolução.
Consumo – Cancelado: Status após Cancelar a Devolução (Aba Outros).
Consumo – Fatura Parcial: Status após emissão parcial da nota.
Consumo – Faturado: Status após emissão total da nota.
7.2. Faturamento - Gerenciamento do Consignado
· Acesse o menu e siga a orientação do tópico 6.1 - Gerenciamento do Consignado.
· Após adicionar os itens clique em Consumo/Fatura.

Você será direcionado para o menu Consignado / Consignado Consumo/fatura.
· Clique em Editar
· Na Aba Principal preencha as informações referente a Cirurgia.

· Na aba Itens Informe a Condição de Pagamento, Forma de Pagamento e defina o valor dos itens.

· Defina o transporte
· Salve o Registro de Consumo/Fatura
Pronto, agora você poderá gerar a impressão do Pós-Cirúrgico ou a emissão da NF-e de devolução simbólica e/ou a NF-e de faturamento.
· Pós-Cirúrgico – Altere o tipo de impressão de Total para Pós-Cirúrgico e clique em Visualizar

· Emitir a NFe Fatura

· Emitir NF-e Devolução Simbólica

7.3. Faturamento Manual
Caminho: Consignado / Consignado consumo/fatura
· Clique em Inserir.
· Preencha o campo hospital e tipo consignado (Antes de ir para a aba Itens)
· Informe os dados da cirurgia
· Vá na aba “Itens”.
Você irá informar os itens que deseja Faturar, poderá Informar através do Botão “Leitura” ou usando o botão “Selecionar Itens” (Será listado apenas os itens que constam no estoque do cliente).
· Preencha os dados de Transporte.
· Salve o registro de consumo/fatura (Ao salvar irá movimentar o estoque).
Pronto, agora poderá realizar a impressão do Pós-Cirúrgico emitir a nota de Devolução Simbólica e/ou emitir a NFe de faturamento.
7.4. Itens (ABA)
Na aba itens você irá visualizar os materiais que deseja consumir.
Esses materiais poderão ser informados de duas formar, adicionando na tela de “Gerenciamento do Consignado” ou inserindo o registro de devolução manualmente.
Caso você poderá informar de duas formar, inserindo itens manualmente ou através da leitura do código de barra/QR Code.
Inserindo manualmente
![]() | · Clique na coluna “Item”, informe o código do item ou vá nos 3 pontos (...) para localizar o item. |
· Após informar o item clique em Selecionar Lotes (Caso o item tem controle de lote). | ![]() |
· Informe a quantidade do lote e clique em OK. | ![]() |
Caso queira informar mais itens, selecione o último item da lista e clique na Seta do
teclado para Baixo. 
Inserindo através da Leitura
· Clique no botão “Leitura”

· Faça a leitura dos itens e clique em Fecha.

7.5. Transporte (ABA)
Defina o tipo de transporte.
No exemplo abaixo será sinalizado como “Sem Frente”.

7.6. Outros (ABA)
Na aba outros você poderá cancelar o registro de consumo/Fatura, visualizar o estoque consignado e o estoque de faturamento do cliente.
7.6.1. Cancelamento do Consumo/Fatura
Todos os registros criados no sistema não poderão ser excluídos, sendo assim, caso tenha realizado algum processo incorreto como, informar lote ou itens errados, você deverá cancelar o registro de Consumo/Fatura para desfazer a movimentação do estoque, após isso realize o processo corretamente.
OBS.: Cancelamento será permitido somente se não houver nota gerada, cancele/Exclua a nota se necessário.
O registro de Consumo/Fatura não deve estar em modo de edição para realizar o cancelamento

Através da tela de Acompanhamento do Consignado você terá a visão geral de todo os registros de Envio, Devolução e Faturamento.
Caminho: Consignado / Acompanhamento do Consignado
8.1. Seleção (Aba)
Na aba Seleção você terá disponível o filtro por Período de Lançamento, Mov. Estoque ou Emissão da Nota.

É possível também filtrar o status para facilitar a localização dos registros

_arquivos/image064.png)
No grid superior será apresentado os registros filtrados, mais abaixo a relação dos itens e os respectivos lotes.

8.2. Rastreabilidade (Aba)
Na aba “Rastreabilidade” você poderá localizar os registros através do Lote, Nro. Série, Nome do Paciente ou pelo CPF do Paciente.

8.3. Agentes (Aba)
Na aba “Agente” você poderá localizar o registro pelo Agente ou Hospital.

8.4. Itens (Aba)
Na aba “Itens” terá a opção de filtrar por um Item específico ou localizar os registros filtrando pelo Estoque Cliente.

8.5. Outros (Aba)
Na aba “Outros” você terá a opção de filtrar pelo Tipo Consignado.






